火星气候变迁历史(火星气候变迁历史真相) 火星气候变迁历史真相 否,火星并未像地球一样经历以人为主导的剧烈变暖,但在过去的38亿年里,它的气候至少经历了三次“由湿到干”的大转折。 火星古代也下过雨?它真的曾有海洋? 当我第一次翻开《火星编年史... 八三百科 2025-08-30 66
十万年气候变迁与历史(十万年气候变化对中国文明的影响有多深) 十万年气候变化对中国文明的影响有多深 是。 为什么关心十万年这么长的时间段 短周期天气波动看三年、五年就够了,可中华文明走到今天,真正决定生灭的往往是千年尺度的气候转折。十万年跨度刚好能把最近一次“冰... 八三百科 2025-08-30 63
东北古气候变迁历史(东北古气候变迁史:冰期大轮回) 东北古气候变迁史:冰期大轮回 冰期曾多次改写东北的植被与文明走向。 为什么说吉林的冻土层藏着气候时光机? 把一段钻取自吉林抚松泥炭地的岩芯比作黑胶唱片,每一毫米的泥炭都能读出当年的降水量、温度甚至风... 八三百科 2025-08-30 66
咸阳气候变迁历史(咸阳古代气候变化原因揭秘) 咸阳古代气候变化原因揭秘 答:汉唐以前更暖湿,宋元以后趋向干冷,人类开垦叠加自然周期是主因。 从诗经看先秦咸阳:风调雨顺还是干旱频仍? 诗经·七月“八月剥枣,十月获稻”,把西周咸阳描绘得四季分明、降... 八三百科 2025-08-30 68
历史气候变迁的原因(历史气候变迁的原因有哪些) 历史气候变迁的原因有哪些 气候冰期与间冰期交替出现的真正推手是地球轨道参数、大气成分与人类活动的合力。 一、为什么研究古气候比想得更简单 很多人一听“历史气候”就头皮发麻,其实古气候学者也像拼图的普... 八三百科 2025-08-30 52
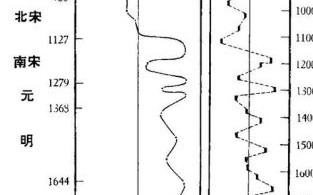
北宋的气候变迁历史(北宋气候变迁历史的真实面貌) 北宋气候变迁历史的真实面貌 答案:北宋正处于中世纪温暖期的末尾与阶段性降温之间,总体先暖后冷,在公元1100年前后进入剧烈转寒期。 古人如何记录气候 翻开《宋史·五行志》,你会看到“天圣七年,京师大雪... 八三百科 2025-08-30 59
旌德县历史气候变迁表(旌德县历史气候变迁查询指南) 旌德县历史气候变迁查询指南 核心回答:旌德县气候呈“暖湿增强、极端更频” 过去百年,旌德县平均气温升高1.3 ℃,年降雨量增加约110 mm,且近十年暴雨日数翻倍。 新手第一步:去哪里查“旌德县历... 八三百科 2025-08-30 53
气候变迁与中国历史的兴衰(气候变迁怎样影响中国古代王朝的兴衰) 气候变迁怎样影响中国古代王朝的兴衰 否,气候变迁并不直接决定朝代更替,但它确实多次扮演“无声推手”角色——降温或干旱放大了战争、饥荒与政治崩塌的概率。 气候变冷为何让北方民族南下? 我问过自己,如果... 八三百科 2025-08-30 57
陕西的历史气候变迁(陕西历史上有几次极端干旱) 陕西历史上有几次极端干旱 唐代以后至少发生过8次跨世纪大旱 作为一个在黄土高坡长大的气象“野史”爱好者,我最爱看老县志里那些“赤地千里、人相食”的毛笔批注。它提醒我:气候不是冷冰冰的数字,而是祖先的求... 八三百科 2025-08-30 55
关中历史气候变迁(关中历史气候变迁对普通人意味着什么) 关中历史气候变迁对普通人意味着什么 答案是:气候冷暖、干湿交替深刻塑造了陕西人的衣食住行。 小白的第一个疑问:关中到底指哪一片? 通俗解释:很多人以为“关中”只是西安,实则它西起宝鸡、东到潼关、北抵... 八三百科 2025-08-30 62