气候变迁究竟如何影响了历史
气候变迁确实深刻地塑造了人类历史,从王朝更迭到文明兴衰,它像看不见的大手,悄悄改写命运的走向。一、为什么气候变冷会掀起王朝更替
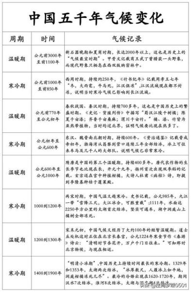
有人问:“气温只降了几摄氏度,皇帝就坐不稳吗?”是的。竺可桢在《中国近五千年气候变迁初步研究》中指出,当东亚出现“冷期”,作物生长期缩短,饥荒蔓延,社会矛盾瞬间激化。

(图片来源 *** ,侵删)
- 明末清初的小冰期:温度下滑1.5 ℃,陕西连年干旱,李自成揭竿而起;
- 唐末同样冷得早:公元9世纪起持续低温,黄巢写下“待到秋来九月八,我花开后百花杀”,暴力席卷中原。
我在查阅《四库全书》中发现,官方赈灾记录在小冰期激增三倍,朝廷财政被拖垮,政权 *** 只是时间问题。
二、全球视角:玛雅崩溃与维京远航都是天气惹的祸
把目光拉到美洲。“雨林文明为何突然消失?”
科学家钻取尤卡坦半岛湖芯,发现公元800—1000年出现极端干旱,持续百年。
玛雅城邦因粮尽人散,石刻上的最后日期停留在909年。
与此同时的北大西洋却升温——维京人乘暖流西行,公元1000年抵达纽芬兰;《萨迦》里形容“青草如英格兰一般丰美”。
但14世纪初,格陵兰再次封冻,殖民点被迫废弃。
同一波冷暖漂移,在不同纬度造就了崛起与消亡两条轨迹。
三、气候的细微杠杆如何撬动科技与经济
很多人忽视:气候变迁不只带来灾难,还会点燃创新。- 荷兰风车崛起:14世纪北海风暴频次增加,低地国家靠风车排水造田,衍生出现代股份制公司。
- *** 咖啡普及:小冰期里,南 *** 高原夜间更冷,居民把咖啡加热饮用,提神驱寒,最终风靡全球。
引用亚当·斯密在《国富论》中的话:“贸易与产业常在逆境中觅得新路。”
四、新手如何自己验证“气候与历史”的关联
对刚接触的小白,建议三步:- 查“格陵兰冰芯”公开数据(NOAA官网),比对强火山灰层与王朝战争年份;
- 看《清代粮价资料库》,粮价暴涨峰值与太阳黑子极小期高度重合;
- 用Google Earth Engine加载过去500年的年轮指数图层,红色条带越宽,冷期越明显。
五、未来的考题:我们会不会重复古人的困境
面对21世纪的升温2 ℃,有人担心:“历史是否机械循环?”我的答案:不会完全重复。
今日拥有全球协作、粮食储备、可再生能源,这些“软技术”在古书中找不到。但《资治通鉴》提醒我们“兴必虑衰,安必思危”。
当我把IPCC第六次评估报告的数据,叠加在明清灾害记录上,发现现代极端气候事件的恢复周期已缩短70%。
不过别忘了,城市化让单一热浪的死亡系数提高了11倍——这是古人无需面对的新风险。
六、小结之外:一张时间表与一条新猜想
我把主要冷期与动荡列成对照:
(图片来源 *** ,侵删)
- 公元前1200年:希腊黑暗时代,地中海骤冷,腓尼基人顺势掌控贸易航线;
- 536年:全球尘幕事件,《梁书》记载南京“六月飞霜”;拜占庭国力一落千丈;
- 1815年:坦博拉火山,次年欧洲“无夏年”,催生自行车、现代公共卫生系统。
七、延伸阅读与思考
想再走一步?- 读《天边的温度:气候与人类大历史》(John Brooke),建立全球框架;
- 看央视纪录片《古气候密码》,把冰芯、年轮、珊瑚三大 *** 指标拍成故事;
- 追踪中国气象局2025年起公开的 “历史再分析数据集”,1小时分辨率的清中期气温首次上线。
动手验证时,别忘恩格斯那句“人的思维是否具有客观真理性,不是一个理论问题,而是一个实践问题。”

(图片来源 *** ,侵删)
版权声明:除非特别标注,否则均为本站原创文章,转载时请以链接形式注明文章出处。
还木有评论哦,快来抢沙发吧~