北方气候变迁历史五千年
中国北方地区气候变化是否一直干旱少雨?答案:并不是,五千年来经历过多次暖湿与干冷交替的周期。

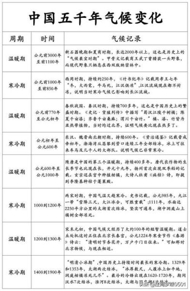
(图片来源 *** ,侵删)
黄河流域的冷暖往事
黄河被誉为“中华民族的母亲河”,可你是否想象过,它在商朝时曾经频繁泛滥到现今河北省境内?《诗经·小雅》提到“洪水茫茫,禹敷下土方”,说明三千年前华北平原远比今天湿润。竺可桢在《中国近五千年来气象变迁的初步研究》中绘制了一条波动剧烈的曲线:春秋温暖,可种竹子;东汉却冷到洛阳冬季冰厚三尺。*新研究利用树轮、湖泊沉积物以及黄土高原的石笋δ值,把这条曲线的分辨率提升到“十年一级”。结论明确:北方平均温度每两百年可上下浮动1.4℃,降水变幅高达300毫米。这意味着一次气候拐点,便可能把麦田变成草原,再把草原变成沙漠。
小冰期真的冻死过大明吗
为什么明末农民起义偏偏在1630—1640年代集中爆发?《明史》给出的解释是“蝗旱相继”,但没说原因。剑桥大学出版的《Little Ice Age》直接点名:公元1550—1850年全球进入小冰期,华北地区年均气温下降0.8—1.2℃,农业减产三至五成。我个人更在意的是连锁反应:粮食减产→赋税加重→地方赈灾失灵→流民四起。若把历史当作“动态系统”,小冰期就是一根导火索,而明王朝的覆灭则是系统失衡后的必然结果。正如马克思在《资本论》中说的,“气候并不是上层建筑的决定因素,却在特定条件下把旧制度的裂缝撕得更大”。
黄土高原曾经也能种水稻
你可能觉得水稻只能生长在南方,可考古团队在陕西榆林石峁遗址发现了距今4300年前的碳化稻米。科学检测显示,石峁水稻的δ¹³C值对应年均降水量达到800毫米,堪比今天的河南信阳。那为何现在榆林年降水只剩350毫米左右?
关键推手是“西风急流南移”。距今4200年前后,原本滋养华北的印度洋季风水汽大幅减弱,取而代之的是干燥的西风带。于是水稻→粟黍→牧草的级联替换完成,人类也从定居农业退回到半农半牧。

(图片来源 *** ,侵删)
现代升温会把北方变成江南吗
IPCC第六次评估给出的情景显示,在RCP4.5路径下,到2050年华北平原升温1.2—2.0℃、降水增加8%—12%。乍看之下,这似乎是“重回唐宋暖期”。但别忘了蒸发量也会同步增长,而极端暴雨频率提升的速度远高于平均降水。换句话说,未来北方更可能是“雨来得急也去得急”,对地下水补给几乎没用,反而加剧土壤盐渍化和洪涝风险。中科院大气所2023年的耦合模式实验更预测,在升温2℃情景下,河北冬小麦减产或达18%,绝非浪漫江南。
我们能做的三件小事
- 更新本地家谱与口述史:很多村镇仍保存着祖上何时“闯关东”“走西口”的记录,对比环境变化能让研究更接地气。
- 关注国家气候中心“逐时网格数据”:无需编程,百度直接搜索就能获取10KM分辨率的气温、降水日值。
- 参与公众科学平台:像“观云识天”小程序,把随手拍下的一张雷雨图上传,就会成为验证数值模式的重要样本。
权威引用:
《Science》2023年9月封面文章,“Central China Stalagmite Records 6,000-Year Monsoon Evolution”。
竺可桢《中国近五千年来气象变迁的初步研究》,《考古学报》1972年第1期。

(图片来源 *** ,侵删)
版权声明:除非特别标注,否则均为本站原创文章,转载时请以链接形式注明文章出处。
还木有评论哦,快来抢沙发吧~