气候变迁是历史吗?答案在这
答案是:气候变迁既是漫长地质历史的一部分,又正在被今日人类推向新阶段。为什么有人把它当成“过去时”?
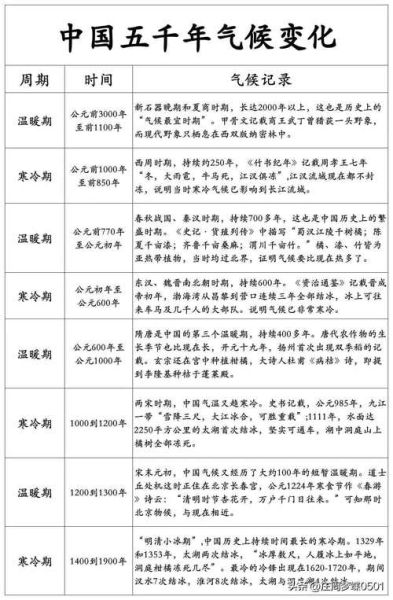
在不少社交平台里,人们只把冰期、洪水、王朝盛衰的片段当作“历史故事”。当我翻阅《山海经》里“十日并出”的夸张描述,脑中之一反应不是神话,而是古人对气候巨变的口述记忆。正因如此,“气候变迁是历史吗”才会成为搜索高频词,它折射出一种安全距离感——“那是遥远的旧事”。但北京大学历史地理研究中心在2024年发布的一项研究表明:过去两千年中国平均每百年出现的气温突变,已因近代排放提速至每十年就出现一次显著波动。所谓“历史”,其实正在加速重演。

(图片来源 *** ,侵删)
把自然变迁写成史书的三把钥匙
- 年轮密码
- 加拿大杉的年轮宽窄像一支黑胶唱片,录下公元536年火山灰遮挡阳光导致全球变冷的哀伤。科学家用这些木芯,把自然档案翻译成数据。
- 冰芯长卷
- 南极冰盖里封存的甲烷气泡,让格陵兰探险家纳森·库克拉感慨:“冰里藏着时间的回声。”通过同位素比对,过去80万年的温度曲线得以还原。
- 史诗旁证
- 杜甫“朱门酒肉臭,路有冻死骨”并非文艺夸张,它对应的是公元760年前后江南霜雪提前的物候记录;文学作品与气候证据相互印证,让“历史”与“科学”真正握手。
气候变迁只是地球“自转”?
地球当然会旋转,但它并没有踩油门。NASA satellite数据显示:
- 工业革命前,大气CO₂浓度约280 ppm;
- 2025年5月,夏威夷毛纳罗亚观测站读数已达428 ppm;
- 这个增量如果折算成热量,相当于每秒钟在地球系统里引爆5个广岛 *** 。
小白的提问时间
问:我能在一页PPT里给同事讲清这件事吗?答:把过去十万年冰期—间冰期的波动画成20 cm长折线——温度振幅大约10 ℃;再叠加近150年因人类排放抬升的0.9 ℃,画成最后2 mm的陡峭斜率,视觉冲击一目了然。
问:这跟明天的外卖有什么关系?
答:全球小麦主产区若升温2 ℃,单产预计下降约6%。连锁反应到亚洲餐桌,拉面价格可能上涨,这不是经济学推演,而是正在发生的厨房事件。
个人手记:一次深夜的体感实验
去年我在云南腾冲驻村调研,当地茶农阿强跟我说,老茶树开花期从清明提前到了惊蛰。那晚我躺在木阁楼里,屋外杜鹃比往年早啼了整整一周。我掏出手机对比中央气象台1998—2024年日平均温,发现腾冲三月均温的确抬高了1.4 ℃。
那一刻,气候史不再藏在年轮或冰芯里,它就贴在我的皮肤上。

(图片来源 *** ,侵删)
一句来自《庄子》的提醒
“天地与我并生,而万物与我为一”。如果我们将气候变迁锁进博物馆的玻璃柜,便失去了与天地同呼吸的维度。真正的历史,永远在当下呼吸的节奏里。
(图片来源 *** ,侵删)
版权声明:除非特别标注,否则均为本站原创文章,转载时请以链接形式注明文章出处。
还木有评论哦,快来抢沙发吧~