气候变化历史脉络详解
是。气候一直在变,但过去150年的变温速度远超万年自然周期。小白疑问:气候变冷变热到底多久一次?
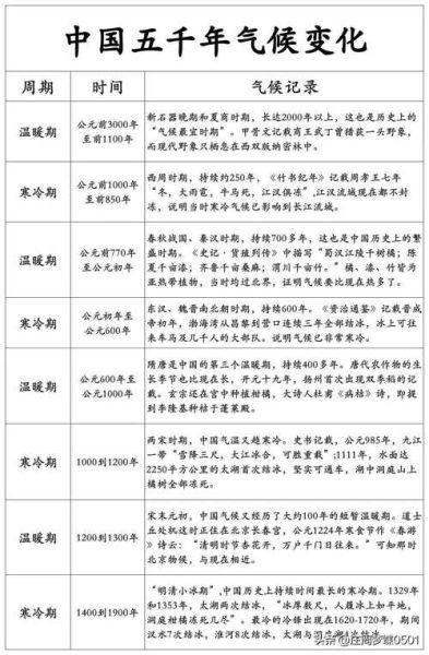
地球大约十万年一次大冷暖交替,冰川期和间冰期轮流登场。冰芯记录显示,距今最近的一次大冰期在2万年前,华北平原平均温度比现在低6℃左右,上海都曾被冻成“冰柜”。
但这只是“自然频率”,最近两百年节奏被打乱。

(图片来源 *** ,侵删)
为何19世纪后温度像踩了油门?
工业革命三件套:煤炭、蒸汽机、内燃机,把亿万年封存在地下的碳一次性释放。1870年起全球平均气温每十年上升约0.08℃,而过去5000年十年仅升0.01℃。
IPCC最新报告用“极可能”这个词肯定了人类活动的“主犯”身份。
古人也经历过气候灾难吗?
• 公元前2200年:两河流域因持续干旱导致阿卡德帝国覆灭。
• 公元536年:冰岛火山大爆发,北半球出现“无夏之年”,欧洲粮价暴涨引发瘟疫。《诗经·大雅》也提到“旱既大甚”,暗示黄土高原曾遭遇长达五年的严重干旱。
• 明末小冰期:公元1580—1640年,太湖结冰可通车,北方收成骤减,李自成起义与此不无干系。
如何看懂图表:从“曲棍球杆”曲线开始
- 横轴是时间,左端追溯到公元1000年,纵轴是北半球温度异常值。
- 1900年前曲线平缓如“杆”,象征自然波动。
- 1900年后陡升似“刀片”,直指人为排放。
个人视角:把气候史拉成一天24小时
将46亿年地球历史压缩在24小时里:- 00:00 地球诞生,4:10出现原始海洋;
- 21:00 恐龙称霸;
- 23:59:45 人类出现;
- 23:59:56 工业革命启动;
- 23:59:58 之一条气候新闻出现在报纸。
换句话说,人类改变大气成分只“花去”六十分之一秒,却让地球在短短一瞬间升温。
2024之后的新证据:树轮在开口说话
瑞典科学家对斯堪的纳维亚最古老松树年轮进行同位素分析,发现2023年夏季是该地区近750年来最热一次,且蒸发量增长首次把夏季长度“抻长”了10天,印证现代暖化速度前所未有。Nature杂志将此视为“自然档案馆”的实时直播。
(图片来源 *** ,侵删)
给初学者的三步检索法
- 用“冰芯+气候”关键词锁定权威站点NOAA。
- 查IPCC AR6图表,先看FAQ章节。
- 追踪国家气候中心微博“每日一图”,用中文材料打基础。

(图片来源 *** ,侵删)
版权声明:除非特别标注,否则均为本站原创文章,转载时请以链接形式注明文章出处。
还木有评论哦,快来抢沙发吧~