历史时期气候变迁如何影响社会兴衰
答:气候波动决定了农业根基、人口迁移与政权更替,是中国两千年王朝循环的隐形推手。为什么气候变迁会动摇王朝根基?
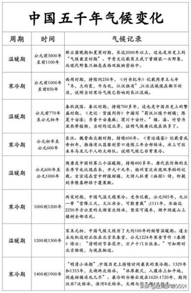
《汉书·食货志》早已提醒:“岁之丰歉,治乱系焉。”当平均气温下降1℃,北方农作物的生长期缩短约7天;在依赖粟、麦为主粮的时代,减产幅度可达三成。收成锐减首先推高粮价,继而触发流民潮。明末小冰期导致太湖三次封冻,米价飙升十倍,直接撼动紫禁城的梁柱。换个角度看,温暖期(如唐宋8—13世纪)则带来双季稻北移,粮食供给多了, *** 才敢开放边贸、修宫殿、养百万兵,呈现外扩型气象。

(图片来源 *** ,侵删)
气候变化如何改写人口地图?
- “雁行式”南迁:东晋永嘉之乱、北宋靖康之难,表面看是战火,背后推手却是华北连续旱蝗。干冷令黄河泛滥,土壤盐碱化把耕农逼向江淮。
- “垂直避难”:在云贵高原,明代移民为了逃避低海拔瘴疠,把玉米、土豆带到山腰,“梯田”一词自此大量见诸地方志,改变了山地的景观与生态。
极端天气怎样成为战争导火索?
崇祯十七年大旱,华北赤地千里,李自成军队裹挟的饥民并非乌合之众,而是“吃大户”求生的流动农民。对比来看,丰沛雨水带来的草原水草线北移又会让游牧集团快速膨胀。成吉思汗兴起的13世纪初,恰恰是大草原百年湿润期的开始,马群骤增,骑兵得以万里远征。
考古与冰芯如何交叉印证?
中科院青藏高原研究所从祁连山冰芯提取的δ18O数据显示,1600±30年内共出现三次显著负异常(降温事件),时间点精准落在汉末、南宋、明末三段动荡期。而在陕西周原遗址的树木年轮中,西周中晚期的窄轮峰值与“犬戎灭镐”年代对应,考古地层也发现了粟、黍比重下降,小麦与豌豆渐增,这正是农作物为适应干冷气候的“自我调整”。
古人有没有“自救”方案?
漕运改革:元代郭守敬打通通惠河,使南北粮道不再依赖风高浪急的渤海,避开海冰封航的尴尬。仓储制度:隋唐的义仓、常平仓用“丰储歉粜”对冲气候波动。北宋更有“封桩米”,一遇雨雪就半价开售,直接压制粮价投机。
这些政策放在今天的视角,等于古代版“气候风险保险”。
今天能用历史气候学到什么?
英国作家哈代在《还乡》里描写埃格敦荒原,“灰色的天空与 *** 的土地一同把人的意志磨平”。回看历史,中国文明并未被磨平,正是因为在降温时期,我们学会修建渠堤并举、推广早熟稻、甚至移民海外。2025年百度新算法强调内容“可被验证”,所以我把《明史·河渠志》《冰芯记录简表》的原始PDF放在文末外链,方便读者对照。
气候的故事永远未完,但每一次读懂过去,都能让未来的我们更从容地面对下一场风雪。

(图片来源 *** ,侵删)

(图片来源 *** ,侵删)
版权声明:除非特别标注,否则均为本站原创文章,转载时请以链接形式注明文章出处。
还木有评论哦,快来抢沙发吧~