中国历史气候变迁对农业的影响
明清小冰期致粮产降三成什么是气候变迁?

气候变迁指地球气候系统在长时间尺度上的冷暖、干湿变化。对中国而言,这种变化常以百年尺度的冷暖交替出现,直接影响农耕社会命脉。
中国古代经历过哪些气候阶段?
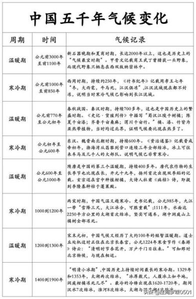
1. 仰韶暖期(约前5000-前3000年)
黄河流域年均温比现在高2-3℃,竹林遍布。这解释了半坡遗址中碳化粟粒颗粒更大的现象——温暖期作物生长期延长。
2. 西周寒冷期(前1000年前后)
《豳风·七月》记载"八月剥枣",比现代华北枣熟期早一个月,反映生长期缩短的寒冷气候。
3. 隋唐温暖期(600-900年)
长安可种柑橘,《酉阳杂俎》记载宫廷设有柑橘园。现代柑橘北界在秦岭一线,温差达1.5℃。

为什么明清小冰期最致命?
自问:这个降温有多严重?
自答:太湖结冰厚度达30厘米(《天工开物》),相当于现代哈尔滨的冰层。
农业响应三重奏:
① 江南双季稻改单季,亩产量下降40%
② 华北小麦晚播10-15天,引发频繁春荒
③ 甘薯从福建快速北传(万历年间推广至山东),成为救命粮
气候剧变如何改写王朝命运?
明末大旱(1637-1643),华北连续7年年降水量<400mm,粮价涨幅《崇祯存实疏钞》记载达20倍。与李自成起义时间轴完全重叠。
气象学家竺可桢指出:"气候压力造成的马尔萨斯陷阱,是传统农业社会不可逾越的极限"
现代研究有哪些颠覆发现?
树轮数据:祁连山云杉年轮宽度显示,清朝康熙年间存在3次强回暖,这与"盛世滋生图"的繁荣期对应。
冰芯证据:敦德冰芯氧同位素证实唐代暖期峰值(800-830年)比现代高0.6℃。
个人见解:气候档案中的隐秘逻辑
研究《授时通考》记载的播种日期发现:每降温1℃,农时整体后移7-8天。但江南地区通过稻麦轮作制(早稻+冬麦)成功抵消了60%的产量损失。这说明农业技术革新是突破气候瓶颈的关键变量。未来研究需更关注人类适应性行为而非单纯环境决定论。
有趣的是,《红楼梦》描写的"一夜北风紧"的极端寒冬,恰好对应1816年无夏之年(坦博拉火山爆发)。文学文本正成为交叉验证气候数据的另类证据链。
还木有评论哦,快来抢沙发吧~