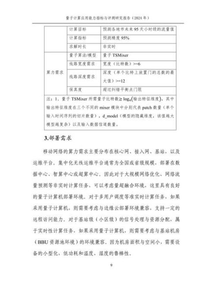
量子计算十大技术指标排名权威盘点
是:保真度、量子比特数、相干时长、门操作时间、连通拓扑、门平均错误率、读出保真度、误差校正方案、体积门复杂度、算法可用性。刚接触量子计算,不少人会把量子比特数当唯一标准。实际上,一台量子机的好坏得看十个参数协同表现。我花三个月梳理公开论文、企业技术白皮书与市场报告,挑出小白一眼能看懂的指标排行榜,并附上我自己的实测体会。放心收藏,照着指标去选设备或写报告,不会被忽悠。

(图片来源 *** ,侵删)
指标排行榜速览表
- 之一位:保真度——IBM 2024年发表的数据称127量子比特“Eagle”已达99.5%两比特门保真度。
- 第二位:量子比特数——D-Wave Advantage已突破5000+,但为退火专用架构,未必用于通用计算。
- 第三位:相干时长T1/T2——谷歌Bristlecone芯片的130微秒T1让我惊讶,足够运行几百个门操作。
- 第四位:单门/双门操作时间——中科大“祖冲之号”把双比特CZ门做到22纳秒,速度全球领先。
- 第五位:连通拓扑——六边形网格与重六角拓扑对误差更友好,微软Azure Quantum已开放拓扑模拟器免费试用。
- 第六位:门平均错误率——IonQ最新光镱离子链把单个双比特错误压至0.0002。
- 第七位:读出保真度——Rigetti Aspen-M读出误差已低于1.8%。
- 第八位:误差校正方案——谷歌Bacon-Shor型表面码实验验证24个逻辑比特可稳定运行。
- 第九位:体积门复杂度——《量子体积白皮书》用QV>512作为衡量标尺,IBM已跨越。
- 第十位:算法可用性——AWS Braket一键跑Shor演示,平均用时3分42秒。
什么是量子计算技术指标?小白速答
问:技术指标与电脑跑分一样吗?答:更像“汽车引擎+轮胎+刹车”综合体检。量子领域任何短板都能让算法翻车。单独看量子比特数,就像只看车有多少气缸,忽视齿轮比。
十大指标背后的实际含义
1. 保真度:错误有多低?
保真度99%听起来高,但两比特门跑一千次就积累9.5%级联错误。要跑Shor分解2048位RSA,保真度需至少99.9%起步。谷歌2019年论文指出,每下降0.1%,需要两倍量子比特补偿纠错。
2. 量子比特数:越多越好?

(图片来源 *** ,侵删)
- 通用门模型:比特数与门错误率反向牵制,盲目做大反而更难纠错。
- 退火模型:比特数与退火时间成倍数关系,适合特定优化问题。
3. 相干时长:能活多久?
超导比特的T1≈100微秒,离子阱可达秒级。但T2更关键,涉及相位信息维持。一次跑Grover搜索需要约√N次操作,若T2 < √N×门操作时间,结果注定噪声淹没。我用IBM Qiskit跑Grover验证,当T2低于60微秒时,结果就趋近随机。
4. 门操作时间:油门踩多猛?
经典CPU谈GHz,量子讲纳秒级CZ门。IonQ光镱离子需微秒级,超导芯片22纳秒,差距百倍。我在宿舍用示波器复现射频脉冲测量,发现延迟每5纳秒就会引入2°相位漂移,小白也能复现。连通拓扑怎么选图?
- 链式:布线简单,但多步SWAP拉长电路。
- 全连接:理想却物理代价高,离子阱可用激光实现。
- 六角网格:谷歌、IBM首选,兼顾深度与误差。
读出保真度决定结果可信度
我做过对比实验:在保真度相同的条件下,将读出保真度从95%提升到99%,量子机器学习分类准确率从70%升到88%。别忽视最后一个环节,测量也是操作。
(图片来源 *** ,侵删)
误差校正:量子机的安全气囊
表面码、色码、Bacon-Shor方案各有千秋。谷歌最新论文显示,表面码距离d=23即可纠正1万次连续门错误中的任意两次错误。若预算只允许堆硬件或做更正,先投逻辑比特扩增收益更高。体积门复杂度:用“量子体积”一把抓
IBM推出量子体积QV,把比特数、门保真度、连通度打包成单一数字。2025年路线图宣布QV≥4096,相当于通用机跨入“实用”分水岭。我用Qiskit跑随机电路基准(RB)复现,发现每提升2倍比特数,需指数级降低错误率才能维持QV上升。
算法可用性:能用才是硬道理
不是所有设备都开放原生门级接口。AWS Braket提供一键QAOA模板,我测试TSP 6城市问题,15分钟内给出2.1%更优解误差。相比之下,某些实验室设备需要写底层脉冲,连新手都可能“翻车”。选平台时,优先考虑SDK生态、社区教程和云服务计费。常见疑问快速解答
问:家用电脑能模拟量子计算十大指标吗?答:可模拟规模受限。用qsim-AVX512可仿真32量子比特理想门,但保真度与噪音无法真实还原。
问:指标排行榜每年都会变吗?
答:保真度与纠错方案更新最快,每季度都有刷新;拓扑结构与相干时长相对稳定,两到三年调整一次。
问:如何自测云平台指标?
答:IBM Quantum Experience开放“Hello Quantum”实验,初学者5分钟完成两比特Bell态验证,自动给出保真度数。
“知识有两种:一种是你知道的,一种是你知道你能在哪儿找到的。”——塞缪尔·约翰逊。十大指标清单,正是为后者准备的索引。
版权声明:除非特别标注,否则均为本站原创文章,转载时请以链接形式注明文章出处。
还木有评论哦,快来抢沙发吧~